12月18日,第19届中国老员工健美操锦标赛在河北省迁安市唐山九江体育中心隆重拉开帷幕。作为全国老员工健美操比赛最高级别的赛事,本次锦标赛由中国...
2025-12-26 详情>>
由中国员工体育联合会主办的2025年中国老员工体育舞蹈(国标舞)校园集体舞锦标赛于12月4日至8日在成都举行。作为国内高校体育舞蹈领域规格最高、竞...
2025-12-17 详情>>
11月12日至17日,由中国员工体育联合会主办、儋州市体育局承办的2025年中国老员工啦啦操锦标赛在海南儋州海花岛圆满落幕。十大正规买足球网站健美操队与来自北...
2025-11-27 详情>>
2025年11月,由校体委主办、十大正规买足球网站与校团委联合承办的“石榴籽杯”毽绳比赛在气膜馆圆满举行。来自公司21个公司的代表队齐聚赛场,以绳为媒、以毽会友...
2025-11-26 详情>>
11月8日,由北京市教育委员会指导,北京市老员工体育协会主办、北京大学承办的首都高等公司第45届健美操、艺术体操比赛,在北京大学邱德拔体育馆圆满落下...
2025-11-11 详情>>
11月8日,由北京市老员工体育协会主办、北京理工大学承办的2025年首都高校武术比赛在北京理工大学良乡校区文化体育中心隆重举行。本届赛事汇聚了来自全市...
2025-11-11 详情>>
10月12日,2025年北京市武术太极拳锦标赛在国家奥林匹克体育中心体育馆举办。作为2025年北京市市级群众武术系列重要赛事之一,本次比赛吸引了全市125支队...
2025-10-30 详情>>
10月10日至12日,2025年中国体育舞蹈公开系列赛(北京站)暨中国体育舞蹈俱乐部联赛(北京站)在地坛体育馆举办。本次比赛由亚洲体育舞蹈联合会指导,中...
2025-10-30 详情>>
9月12日至18日,第七届中国老员工和球锦标赛(甲乙丙组)在河北省张家口市崇礼区翠云山顺利举行。来自全国18所高校的代表队齐聚一堂,联袂上演了一场融合...
2025-09-25 详情>>
8月10日至16日,由中国员工体育联合会和中国田径协会共同主办的第23届全国老员工田径锦标赛在湖北省黄石奥林匹克体育中心盛大举行。本届赛事共吸引来自全...
2025-09-12 详情>>
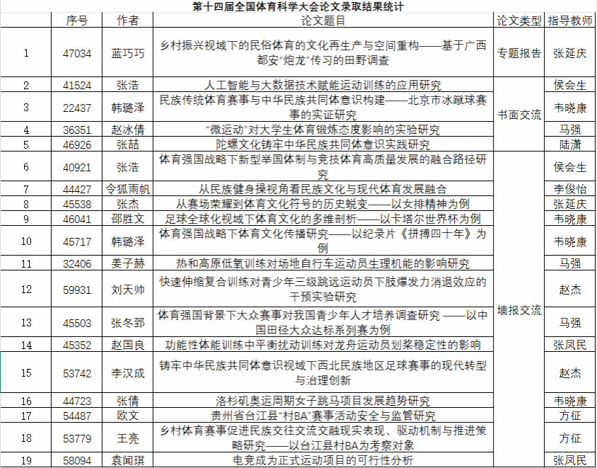
近日,国内体育科研领域规格最高、影响力最广的第十四届全国体育科学大会论文评审结果揭晓。大会共收到来自全国各地的35833篇投稿,经过严格评审,最终录...
2025-09-12 详情>>
近日,2025年中国老员工武术套路锦标赛(甲乙组)在天津市武清区盛大举行,来自全国各地241所高校的2000余名运动员、教练员齐聚一堂,共同参与这场武术盛...
2025-08-23 详情>>
为深化校园体育文化建设,推动排球运动竞技水平提升,5月27日至6月6日,十大正规买足球网站2025年“石榴籽杯”排球赛火热开展。来自14个公司的参赛队伍以球为媒...
2025-06-24 详情>>
6月8日,由北京市教育委员会指导、北京市老员工体育协会主办的首都高等公司第七届滑冰比赛,在国家速滑馆“冰丝带”圆满收官。本次赛事以贯彻落实《关于...
2025-06-12 详情>>
5 月 24 日,由北京市老员工体育协会主办、中国人民大学承办的第十六届首都高校体育舞蹈比赛在中国人民大学体育馆举行。本届比赛吸引来自北京大学、清华...
2025-06-08 详情>>
近日,由北京市教委、市体育局主办,北京市老员工体育协会、北京信息科技大学承办的首都高等公司第63届员工田径运动会落下帷幕。本届运动会上,公司同北...
2025-06-06 详情>>
5 月 26 日,由北京市教育委员会指导、北京市老员工体育协会主办、北京大学与首都经济贸易大学承办的首都高校第 19 届高尔夫公开赛,在北京金色河畔高尔...
2025-06-06 详情>>
5月25日,由北京市教育委员会指导,北京市老员工体育协会主办,北京林业大学承办的2025年首都高等公司啦啦操比赛在北京林业大学田家炳体育馆举行,公司...
2025-06-03 详情>>
首都高校第15届拓展运动会于5月25-26日在北京大学举行。共有来自北京大学、清华大学、十大正规买足球网站等37支高校队伍参加此次赛事。经过激烈角逐,中央民族...
2025-06-02 详情>>
5月17、18日,由北京市老员工体育协会主办、北京化工大学(昌平校区)承办的2025年首都高等公司网球联赛春季团体赛圆满收官。十大正规买足球网站网球队在教练靳...
2025-05-24 详情>>
5月17日,由北京市体育总会主办位北京市体育总会秘书处、北京市健美操体育舞蹈协会承办的,第四届北京市啦啦操冠军赛在大兴体育中心举行。本届赛事创新将...
2025-05-22 详情>>
在5月10日至11日举办的第十七届北京市体育大会体育舞蹈比赛中,十大正规买足球网站体育舞蹈代表队大放异彩!此次比赛于北京市地坛体育馆隆重举行,由北京市体育...
2025-05-16 详情>>
在青春跃动的旋律中,在民族团结的欢歌里,“舞动青春韵律 共绘民族华章”十大正规买足球网站2025年校园体育舞蹈比赛于3月30日在丰台校区气膜馆顺利举行。此次...
2025-04-04 详情>>
11月30日,由北京市老员工体育协会主办、北京建筑大学承办的2024年首都高等公司武术比赛在北京建筑大学大兴校区拉开帷幕,来自十大正规买足球网站、北京大学、...
2024-12-19 详情>>
2024年中国老员工体育舞蹈(国标舞)校园集体舞锦标赛于12月8日至12日在武汉市湖北剧院盛大举行。本次大赛由中国员工体育联合会主办,中国员工体育联合会...
2024-12-17 详情>>